Cobra por dos puestos en el Gobierno de Coahuila secretario de Francisco Tobías

+ Seguir en Seguir en Google
Saltillo
/ 15 marzo 2018

Localizaciones


Organizaciones


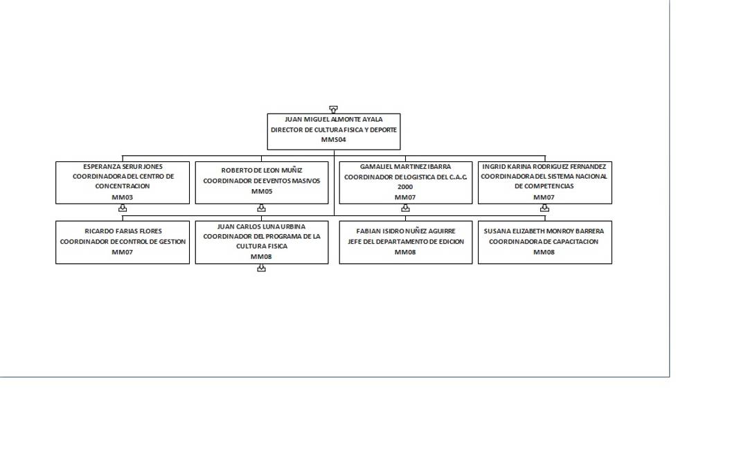
Fabián Núñez, aunque lo presentan como secretario particular, en el organigrama del Cecytec está registrado como Director de Área Control y Seguimiento

Fabián Núñez, quien aparece en el directorio de Colegio de Estudios Científicos y Tecnológicos del Estado de Coahuila (Cecytec) como secretario particular de su titular, Francisco Tobías, cobraría por dos puestos en el Gobierno, uno en esta dependencia y otro en el Instituto Estatal del Deporte, según reportes de transparencia.

Aunque lo presentan como secretario particular, en el organigrama del Cecytec –actualizado al 5 de febrero de este año en coahuilatransparente.gob.mx– está registrado como Director de Área Control y Seguimiento. 

Según la nómina pública disponible, por dicha dirección Núñez tendría una remuneración neta mensual de 42 mil 949 pesos. 

Sin embargo, a la par está registrado en el Instituto Estatal del Deporte de Coahuila (Inedec) como Jefe del Departamento de Edición, según el organigrama actualizado a marzo de 2018.

En este último documento aparece con la categoría MM08, una plaza que, de acuerdo con la Secretaría de Finanzas, representa un costo mensual bruto de 16 mil 431 pesos.

Funcionarios del Inedec, que pidieron el anonimato, aseguraron que nunca lo han visto en las oficinas centrales de la dependencia.

Con el doble cargo, Núñez estaría violando la Constitución del Estado, la cual en su Artículo 31 señala que: “La condición de servidor público del Estado o del Municipio, independientemente de la categoría, es incompatible con el desempeño de cualquier otro cargo de la Federación, del Estado o de los Municipios. Para desempeñar un cargo diferente, el servidor público del Estado o del Municipio deberá separarse previamente del mismo…”.

$!Cobra por dos puestos en el Gobierno de Coahuila secretario de Francisco Tobías

Presume ‘look’ en redes 
Ayer, a través de redes sociales, se difundió un video en el que se ve a Núñez presumiendo su vestimenta, con prendas de Calvin Klein, Armani y otras marcas. Usuarios cuestionaron el alarde, ante las denuncias de profesores e investigadores del Cecytec por atraso en sus pagos.

Localizaciones



Organizaciones



Somos un medio de comunicación digital e impreso con cinco décadas de historia; nos hemos consolidando como uno de los sitios de noticias más visitados del Noreste de México.

Como medio multiplataforma, nos distinguimos por ofrecer contenidos confiables y de alta calidad, abarcando una amplia gama de temas, desde política y estilo de vida hasta artes y cultura. Además, ofrecemos artículos de análisis, entretenimiento y recursos útiles a través de formatos innovadores en texto, fotografía y video, que permiten a nuestros lectores estar siempre bien informados con las noticias más relevantes del día.

Nos enorgullece tener un equipo editorial compuesto por periodistas especializados en Derechos Humanos, Deportes y Artes.

NUESTRO CONTENIDO PREMIUM