Ford patenta un V8 con dos motores eléctricos, ¿para el Mustang híbrido?

+ Seguir en Seguir en Google
Dinero
/ 28 enero 2019

Por ahora Ford no ha confirmado nada, sin embargo, también queda la posibilidad que tal sistema esté enfocado en los SUV o pick-ups de la marca

POR MAU JUÁREZ PARA MOTORPASIÓN MÉXICO

Sí, Ford nos ha dejado muy claro que en algún momento de 2020 llegará un Mustang híbrido, para los puristas la noticia cayó como una cubeta de agua fría, sin embargo, además de ese anuncio la marca nunca especificó como sería tal auto.

Algunos han apostado por ver un V6 o incluso un cuatro cilindros turbo como el que ha tenido desde hace un par de años, sin embargo, se ha filtrado a la red que la marca ya patentó un V8 híbrido.

$!Ford patenta un V8 con dos motores eléctricos, ¿para el Mustang híbrido?

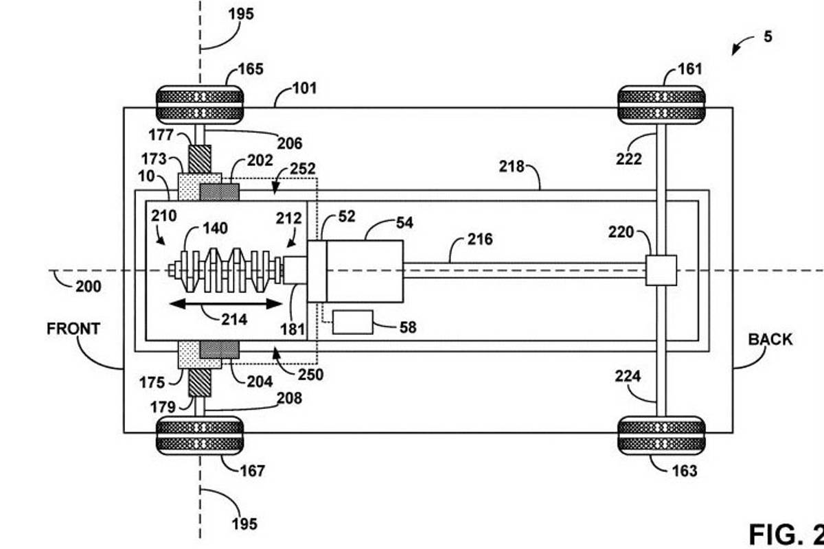
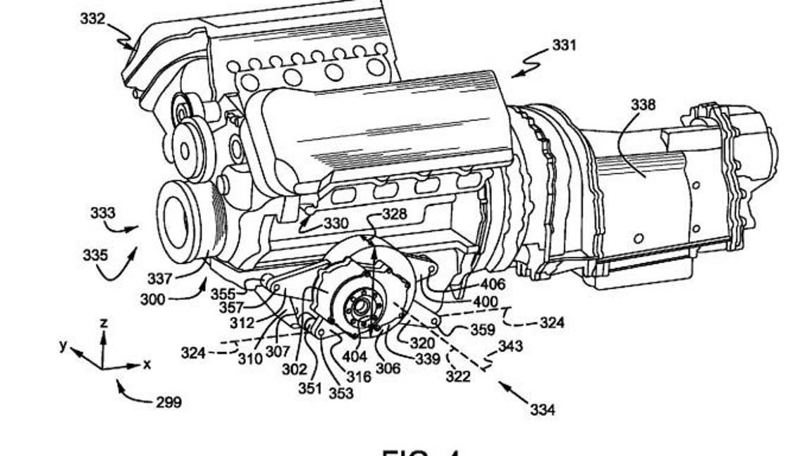
Los colegas de Autoguide encontraron tal información y resumen que tal conjunto hará que el V8 lleve su poder directamente al eje trasero, mientras que los motores eléctricos se colocarán al frente, uno en cada rueda. Cosa que en automático transforma a cualquier auto que lo recibe en un vehículo con tracción integral.

$!Ford patenta un V8 con dos motores eléctricos, ¿para el Mustang híbrido?

Este tipo de propulsión ayudaría significativamente a la entrega de par en el rango bajo de las revoluciones y de ser bien calibrado el conjunto, podría ayudar al manejo al llevar mejor la potencia a cada rueda al salir de una curva o hacer cambios de dirección rápidos.

$!Ford patenta un V8 con dos motores eléctricos, ¿para el Mustang híbrido?

Por ahora Ford no ha confirmado nada, sin embargo, también queda la posibilidad que tal sistema esté enfocado en los SUV o pick-ups de la marca.

POR MAU JUÁREZ PARA MOTORPASIÓN MÉXICO

Organizaciones



Motorpasión México es una publicación de Webedia LATAM dedicada a seguir la actualidad del mundo del motor, todas las novedades automovilísticas y la competición, siempre desde una perspectiva mexicana y para los amantes del motor del país.

NUESTRO CONTENIDO PREMIUM